首页
企业活动
水上团建
运动团建
制作类团建
艺术团建
沉浸式团建
趣味类团建
沙盘团建
会展场地
华东地区
中南地区
华北地区
社员旅行
资讯推送
新闻中心
关于我们
社员旅行
Popular Destination
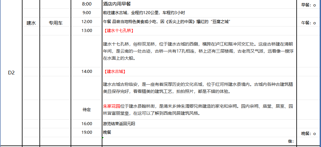
云南元阳哈尼梯田3日游
酒店价格:¥
酒店服务:
预约电话:
酒店地址: